就在上个月 8 号,我们去上海参加了一场特别的 Today At Apple 活动,活动的主讲人是知名“ 纯瞎说 ”脱口秀演员——黑灯。
视障人群有一种“ 超能力 ”:能够听清 4 倍甚至更快语速的说话声。这是黑灯在活动中告诉在场所有人的第一件事儿。
相信大家在视频开头也体验到了 4 倍速的变态。03 年本·阿弗莱克主演的电影《 超胆侠 》虽然肯定有夸张的成分,但律师 Matt Murdock 因为意外失去视力,可获得了惊人听力的桥段也并非完全虚构。
不过黑灯说,任何人通过一个月左右的训练,就能掌握这种速听的“ 超能力 ”。而这个能自由调节语速,或是逐字播报智能手机屏幕内容,来辅助视障人群使用电子产品的功能,是苹果从 20 年前就开始给用户提供的无障碍功能—— VoiceOver 旁白,现在的它就藏在各种苹果设备的辅助功能菜单里。
今天,我们来管中窥豹地聊一聊苹果的辅助功能。
#辅助功能之所以说管中窥豹,是因为这里面的功能实在是太多了。除了旁白功能,黑灯还分享了包括放大器、显示颜色反转、动态效果设置、缩放、辅助功能快捷键等等视觉辅助相关的功能。而这些也仅仅只是辅助功能里的小小一部分。
辅助功能菜单里,共有 6 项视觉、6 项听觉、9 项动作交互、3 项语音、3 项配件以及包括引导式访问、辅助访问、Siri、辅助功能快捷键、按 App 启用设置共 32 个选项。
而每个选项内还包括最多 17 个子选项,通过这些具体功能设置的组合,它们能为视障、听障、乃至肢体障碍等人群提供足够的交互辅助,来方便地使用手机。
“ 母公司 ” CEO 罗永浩曾经引用过马丁·海德格尔的一句话:我们了解锤子的方式,不是盯着它看,而是拿起来用。我尝试着用了一下 iPhone 的 VoiceOver ,也就是旁白功能。
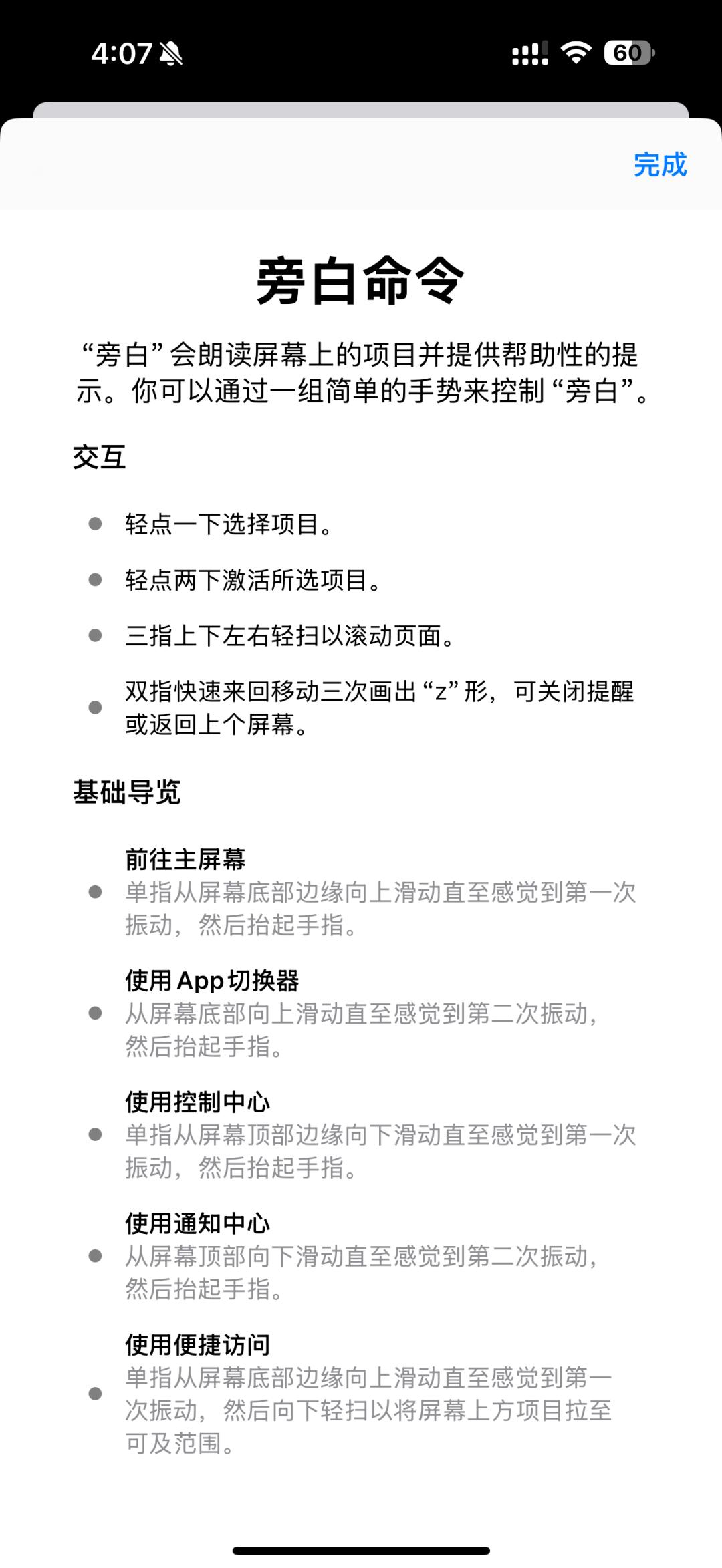
简单地说,在手机上旁白是通过屏幕手势,辅以朗读功能+触感反馈,来辅助使用者不依赖视觉使用手机。
我们可以通过三指滑动在主页不同的页面间切换,再通过单指左滑或右滑来选择具体内容,双击屏幕完成点选。
在有滑块的选项上,你可以通过轻轻上滑或下滑来调节。
你也可以采用直接点选屏幕,通过朗读+双击确认的方式来完成基本的交互。
如果你想回到主页只需要从屏幕底部上滑,在感受到一下振动后抬起手指。
同样的手势在感受到两下振动后再抬起手指,就会进入多任务或者叫APP切换器。
经过一番熟悉后,许多人都能基本掌握这套加密手势。
非常有意思的是,iPhone 还有个幕帘屏功能,在打开旁白功能后,三指轻点三下屏幕,屏幕就会关闭显示,但你仍然可以使用我前面提到的手势正常使用手机。
要是搭配一副 AirPods ,防窥效果拉满。你说开启幕帘屏后,手机的续航是不是会猛涨?
#谁都能用上的视觉辅助其实视力障碍的种类和程度很多,低视力、失明、色盲色弱等等都属于视力障碍。
这也是为什么光视觉辅助,就有旁白、缩放、显示与文字大小、动态效果等等这么多功能,他们组合在一起才能让各类视障人群用手机的时候都纵享丝滑。
我们在捣鼓这些个功能的时候,还有一些关于 iPhone 辅助功能的新发现,一起分享给大家:
1.如果在设置菜单的显示与亮度中,把文字调最大,你或者是家里的长辈还是嫌小,你可以在辅助功能的显示与文字大小里,打开更大字体,解锁更大的阅读字体大小。
2.如果你总觉得玩会儿手机眼睛就不舒服,可以试着调节一下动态效果里减弱动态效果、调暗闪烁光线和限制帧速率这几个选项,说不定会有奇效。不过话说回来大家还是要注意用眼卫生,不要看太久哦。
3.放大器里拍摄的照片可以提取文字,但不会保存到相册。如果你讨厌每过一段时间就要删掉相册一大堆无意义的 OCR 图片的话,或许能用上。
4.有些 APP 没有适配或者深色模式适配不佳,晚上打开还是会闪瞎眼睛,可以把辅助功能快捷键设置为经典反转,连按三下锁屏键,有效降低被爆闪的概率。
5.前阵子苹果还更新了 Mac 上的放大器功能, 开启后可以调用 iPhone 作为连续互通相机帮你看清黑板上的图文,这个功能对坐在后排的在校大学生应该也非常管用。
除了视觉辅助,如果你愿意发掘捣鼓一下,还能发现许多其他的实用功能,比如白噪音背景音、声音识别等等
2020 年,差评 X.PIN 发起了公益项目平行时空,专注于改善数字鸿沟,推动信息无障碍,我们组织各类公益活动,也曾经做过导盲犬行业报道、视障程序员采访,旨在让更多人了解、理解、尊重,并有可能帮助到特殊人群。
我们还会积极参加品牌方举办的公益活动,帮助宣传无障碍最新技术和功能,一起将科技带来的改变,平等地传递给更多人。
每年五月的第三个星期四,是全球无障碍宣传日,它不过是 365 天中平凡的一天,但对某些人来说却意义非凡,就像 iPhone 辅助功能中的每一个小点,看似无足轻重,却又能帮助部分人,享受科技进步的成果,不至于与时代脱节。
无论你正在用什么品牌的手机、平板、电脑,无论是你发现了实用的辅助功能,还是某个辅助功能的缺失,都可以分享出来,让更多的用户知道,让更多的厂商知道,这或许也能让我们发出的声音,大那么一点点,把时代产生的数字鸿沟填平一些些。
